Ga direct naar de hoofdinhoud

Gegevensverzamelingen

Het ERD-diagram

Binnen het ERD-diagram worden er verschillende gegevens opgeslagen voor de onderneming, in de onderstaande tabel een overzicht van de gegevens die worden opgeslagen.

De informatie-piramide

De informatie-piramide bestaat uit 3 niveaus. namelijk; strategisch, tactisch en operationeel.

 

Wij als team vinden het belangrijk om een invulling te geven aan deze verschillende niveaus en de daarbij horende systemen.

 

Het strategisch niveau gaat over het bepalen van de strategie, doelen en het beleid van de onderneming. Doordat Adjusteble glasses het belangrijk vindt dat iedereen mee denkt en mee doet, wordt dit onderdeel dan ook gezamenlijk besproken en mag iedereen inbrengen wat zij of hij graag veranderd zou willen zien. Deze gesprekken zullen worden gevoerd in speciaal hiervoor bestemde vergaderingen. Op jaar basis zullen er 2 vergaderingen voor vastgesteld, maar wanneer het nodig is kunnen dit er altijd meer worden.

 

Het tactisch besturingsniveau houdt zich bezig met die activiteiten die het mogelijk maken voor het operationele besturingsniveau om taken uit te voeren. Dit niveau lijkt aardig op het strategisch niveau, maar toch zijn er een aantal verschillen. Zo gaat het bij tactisch over een planning van 1-3 jaar en bij strategisch van 3-5 jaar. Tactisch gaat meer over het inrichten van de punten die voort komen uit het strategisch niveau.

 

Het operationeel niveau zorgt ervoor dat de operationele activiteiten blijven voortgaan. Dit wordt gedaan door ervoor te zorgt dat er middelen en mensen geleverd wordt aan processen. Het betreft voornamelijk de Do fase van de PCDA.

 

Het systeem dat wordt gebruikt bij de combinatie van deze niveaus, is de PCDA-cyclus en zit er als volgt uit.

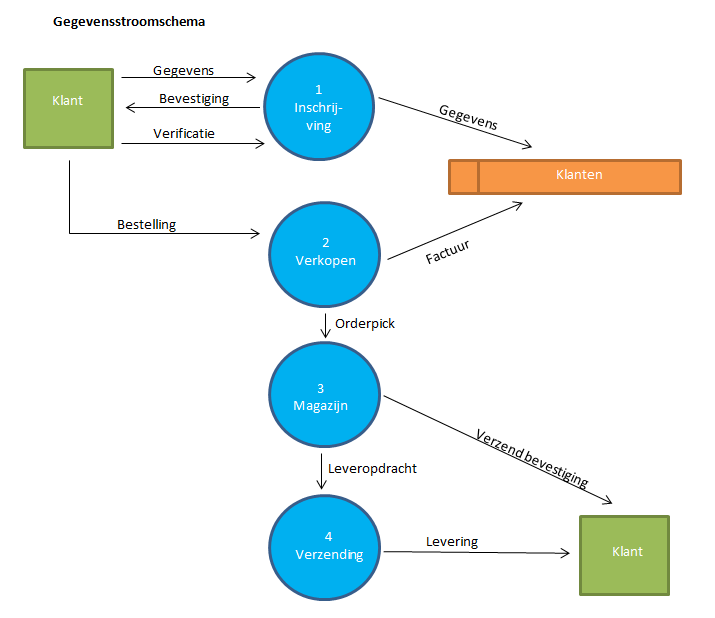
Hoe verlopen de bedrijfsprocessen a.d.v. een activiteitenbeschrijving en gegevensstroomschema (DFD)

Activiteitenbeschrijving

Wanneer klanten bij ons een bril bestellen, moeten zijn zich eerst registeren. Wanneer zij dat hebben gedaan zullen zij een bevestiging via de mail krijgen waarin de klant via de link zijn account verifieerd. Wanneer dit allemaal geregeld is kan de klant zijn of haar bestelling doen.

 

Als de klant zijn bestelling doet, komt deze bij ons binnen op afdeling verkoop. Op dat moment wordt alles gereed gemaakt, zodat de bestelling zo snel mogelijk verstuurd kan worden. Zou wordt er naar de afdeling administratie een seintje gegeven dat er een factuur gemaakt moet worden en wordt er aan het magazijn doorgegeven welk montuur er verzonden moet worden.

 

Op het moment dat de factuur is gemaakt en het montuur gereed ligt voor verzending, zal het geheel worden verpakt en verzonden naar de klant. Wanneer deze fase is aangebroken zal er een mail naar de klant gestuurd worden dat de bestelling verzonden wordt.